
“我从没有像现在这样生活得有力量”——这是新疆哈密普通绣娘阿孜古丽的感言。传统工艺工作站,随着中国传统工艺振兴的步伐,正让文化的力量注入到城市、乡村,在人们心中生根、发芽、壮大。
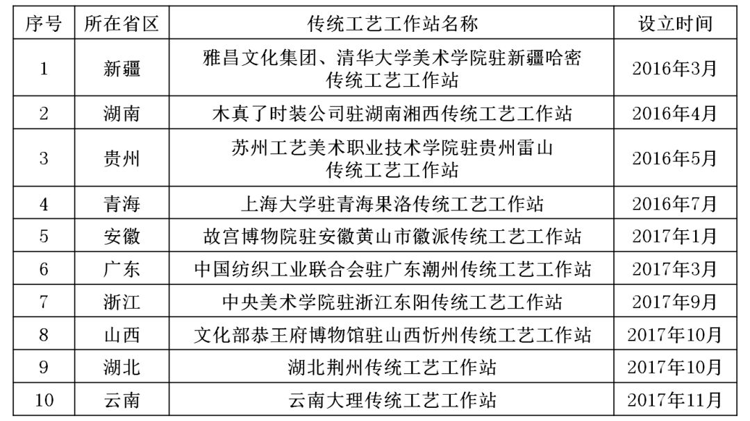
为探索振兴传统工艺的有效措施,2016年3月起,文化部陆续支持相关企业、高校和机构等在传统工艺聚集地设立了10个传统工艺工作站,涉及刺绣、木雕、漆艺、金属锻制、传统民居营造技艺等多个门类。两年来,传统工艺工作站的建站模式在实践中不断丰富和完善,既帮助当地提高传统工艺发展水平,又促进就业增收、精准扶贫,在乡村振兴、民族团结等方面都发挥了积极的作用。
10个传统工艺工作站
“用”字引领,让传统工艺获得新生
针对面广量大的传统工艺品与现代生活脱节、从业者无以为继的问题,传统工艺工作站的工作基本路径定为“研究+培训+设计+N”,即在尊重传统的基础上,帮助从业者开阔眼界,发现生活中的美,让现代设计走进传统工艺,让传统工艺在当代生活得到新的广泛应用。文化部在“中国非遗传承人群研培计划”的框架下支持工作站开展整建制培训,培训以“知情、知艺、知辨”为教学目标,让传承人和手工艺者加深对自身技艺的理解、拓宽知识领域、掌握灵活创作的方法。参加培训的人员在审美和接受能力等方面均有很大提升,能很快适应工作站的工作,与设计师的沟通也更加顺畅。
“以前只知道这样做,现在发现还可以做得更好,以前只知道可以做这个,现在发现还可以做更多。”这是很多第一次走出家门参加培训的手工艺人的心声。新疆哈密传统工艺工作站的绣娘与设计师合作,将传统花帽和花袍上的图案运用到笔记本、耳机、包饰等生活用品上,产品深受欢迎。湘西绣娘来到北京木真了服装公司研习,不但看到了从没见过的色线,还学会了更实用的辅助技艺。她们很自豪地看着自家的花长在了城里人的衣服上,苗家的蝴蝶飞进了商场和秀场。
截至目前,新疆哈密站、湖南湘西站、贵州雷山站、青海果洛站、安徽黄山站在设计师和手工艺者的合作中,共研发出1000余种走进现代生活的实用产品,有效推动了传统工艺的创造性转化和创新性发展。

哈密刺绣产品
以点带面,扶贫助残,百姓受益
传统工艺工作站的产品既蕴含丰富的文化内涵,又体现当代审美和精巧设计,深受市场欢迎,手工艺者成为直接受益人。在工作站的推动下,新疆哈密建立和完善了231家合作社,成立了刺绣协会,接收订单1.7万余件,近千名绣娘直接参与订单制作,月平均增收1500元。湖南湘西绣娘石美薇以前在外地打工,在工作站的号召下,参加培训,接了订单,去年9月,她拿到1300元的月工资,她激动地说:“这是我在自家的土地上拿到的第一笔工资。”在贵州雷山、广东潮州等地,像石美薇这样具备手艺,却不能靠手艺生活的人还有很多,他们参加工作站之后,靠手艺养活了自己。
工作站还涌现出一批带头人,以点带面,带动一片。青海果洛的尼保开设的公司带动班玛县近百人就业。新疆哈密的阿孜古丽接到订单后,组织30多名绣娘一起做,其中大部分是以前零收入的残疾人。贵州雷山工作站结合《贵州省传统手工艺技艺助推脱贫培训计划(2016-2020)》开展工作,优秀学员带动新就业8000余人,其中也有很多是残疾人、低保户。湖北荆州站专门针对残疾手工艺人的培训已成为常态化工作,站长许小兰说:“我特别高兴地看到,从这里出去的孩子们都有了自信的微笑。”

湖南湘西苗族刺绣
相融相亲,共筑民族团结好局面
传统工艺工作站的设立地区多是民族聚集地,在工作的开展过程中,各民族同胞相互尊重、欣赏,和谐相处,密切联系,感人事迹时时发生。新疆哈密的维吾尔族和哈萨克族手工艺者在广州大学受到贵宾般的礼遇。每一期学员都是分批凌晨抵达,而学员下车后,都能看到接站的横幅和教师们的身影。学校专门为学员开设了清真餐厅,校内的公共设施和路口,都有醒目的双语标志。上海大学为青海果洛藏族学员开设的课程,老师们讲课至少讲两遍,第一遍讲给翻译,磨合完善后才正式上讲台。在工作站培训回访的时候,有的学员把自己的家人孩子带来,对他们说:“这是亲人,是对我们最好的人。”
新疆哈密站的驻站设计师们,因长期住在绣娘家,已经与当地人产生了深厚的感情。在哈密文化局局长的主持下,他们举行了认亲仪式,每个人都认到了自己的维吾尔族亲戚,还有了维吾尔族的名字。让湖南湘西站的设计师们最感动的是,每次调研结束,苗族妈妈姐妹们都自发结队送到村口,留客的苗歌一首接一首地唱。贵州雷山站的驻站单位苏州工艺美术职业技术学院的教师和设计师,一年10多次往返贵州与苏州,在与苗族、布依族、侗族各族手工艺人的交往中,已经把自己当成了雷山人。

设计师与哈密绣娘交流刺绣图案
注入人气和活力,助力乡村振兴
“这一年多来,做刺绣的人多了,村里更热闹了,刺绣让我们挣上钱了,让我们的村子更有活力了。”哈密绣娘阿那热姆说。她的丈夫托合提感叹:“我的老婆子现在厉害了,我现在不跑大车了,跟她一起开合作社。现在我家老婆子说了算。”在葡萄架的浓荫中,绣娘围坐着绣花、唱歌、聊家常,已成为哈密最常见的场景。民俗学家刘魁立先生评价,遗产持有者,尤其是妇女的自信与地位的提升,是非遗保护的重要成果,符合《保护非物质文化遗产公约》精神,同时也是乡村和谐面貌的体现。
湖南湘西站的驻站单位与当地妇联共同发起了“让妈妈回家”行动,让一批拥有苗绣技艺且在外打工的妈妈们回到家乡,孩子有人带,丈夫有人管,老人有人养,空心村现象得到缓解,人气和活力正在回到乡村。
中央美术学院驻东阳传统工艺工作站是以传统民居营造技艺为切入点的工作站。自2017年9月设立以来,驻站单位与当地政府在建站目标上达成了良好共识,并形成了默契的合作,积极探索传统民居营造技艺在美丽乡村建设中的作用,发挥传统民居在涵养乡村文明、乡风民俗中的独到之处,形成“见人、见物、见生活”的生动局面。

中央美术学院驻东阳传统工艺工作站
展示传播,让振兴传统工艺的理念深入人心
传统工艺工作站设立以来,新设计、新产品层出不穷,各种途径的宣传展示,让非遗保护、振兴传统工艺的理念以最直观的形式呈现在公众面前。2016年10月,传统工艺工作站阶段性成果首次集体亮相北京恭王府,吸引了众多民众和媒体的关注。媒体评价,精美的作品向人们解读了这样一个理念:非遗即生活,非遗是以更美、更精致的方式生活。故宫博物院立足丰富的历史文化积淀和学术资源,与驻站地安徽黄山市建立双向展览机制,展览让徽州传统工艺在故宫找到了源流关系,更加激发了传统工艺从业者的创作积极性。广东潮州站驻站单位中国纺织工业联合会,发挥自身优势,将工作站成果不断推向更大的舞台,2017年12月,潮州工作站参加了在莫斯科举办的“锦绣丝路——中国精品刺绣艺术展”,成为莫斯科中国文化中心的一道亮丽风景。
据不完全统计,传统工艺工作站参与或举办的展览有:中国成都国际非遗节、中国非物质文化遗产博览会、上海国际手造博览会、北京国际时装周、上海国际时装周、加拿大温哥华时装周、北京国际文化创意产业博览会、“锦绣中华——非遗服饰秀”、广州时尚节等30余个。展览使社会各界看到了中华优秀传统文化在当代创造性转化和创新性发展的成果,也在国际舞台讲述了振兴传统工艺的“中国故事”,提高了“中国创造”的美誉度。“振兴传统工艺”“传统工艺走进现代生活”的理念蔚然成风。

“锦绣丝路——中国精品刺绣艺术展”
联合力量,扩大格局,共筑振兴传统工艺大平台
2017年3月,国务院转发了文化部、工业和信息化部、财政部制定的《中国传统工艺振兴计划》(以下简称《振兴计划》)。建设传统工艺工作站为制定《振兴计划》提供了实践依据,同时也是为落实《振兴计划》,为新时代振兴传统工艺积累经验,提供示范。振兴传统工艺是个系统工程,需要社会各方共同协作,传统工艺工作站正是这样一个汇聚力量的平台。每一个工作站,都是建站单位与地方政府、文化部门合作的基本单元,在这个平台上,各方又吸引更多资源参与其中,取长补短,互利互惠,为工作站可持续发展提供保障。贵州雷山站的驻站单位苏州工艺美术职业技术学院在工作站运行中,引进了例外、上下、熙上等10家品牌企业,利用企业成熟的现代管理和产销机制迅速有效地实现工作成果的转化,提高产品品质。企业则通过参与工作站,更便捷地汲取传统工艺的养分,以滋养和提升品牌价值。中国纺织工业联合会在潮州工作站的基础上,号召会员企业参与西藏山南传统工艺振兴的调研与实践,已初见成效。

潮州传统工艺工作站
为在更广范围内形成联动效应,清华大学、中央美术学院、苏州工艺美术职业技术学院等建站单位正在进行工作站间的横向交流互动。心往一块想,劲往一处使,凝聚着人心和希望,文化的力量正在成长。
(文丨中国文化报:文化部非物质文化遗产司;图丨中国文化报&网络)
